2021药品智慧监管典型案例入选名单公布

发布日期:2021-09-27 11:43:27 来源:国家药品监督管理局信息中心

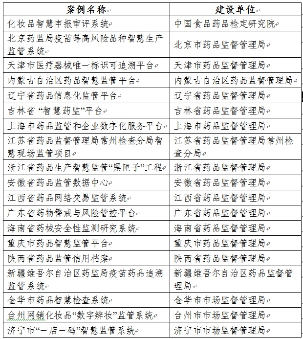
为深入落实国家药监局对智慧监管工作的部署,宣传智慧监管创新理念,推广智慧监管创新应用,弘扬智慧监管先进典型,信息中心开展了2021年药品智慧监管典型案例征集活动。经国家药监局直属单位、各省(区、市)药监局及相关协会推荐、网络展示投票、专家评审,推选出19个智慧监管典型案例,4个智联共治典型案例。9月27日,在2021药品数智发展大会上,信息中心公布了2021年智慧监管典型案例入选名单。


2021年智慧监管典型案例入选名单 


2021年智联共治典型案例入选名单